国中医药法监函〔2024〕116号
各省、自治区、直辖市中医药主管部门,局机关各部门,全国中医药标准化技术委员会,中医药社会团体:
为全面贯彻《中华人民共和国中医药法》《中华人民共和国标准化法》《中共中央 国务院关于促进中医药传承创新发展的意见》《国家标准化发展纲要》等文件精神,适应新时代发展需求,更好发挥标准化在推进中医药高质量发展中的基础性和引领性作用,我局制定了《中医药标准化行动计划(2024—2026年)》。现印发给你们,请结合实际认真贯彻执行。
国家中医药管理局
2024年6月17日
中医药标准化行动计划(2024—2026年)
标准是中医药事业高质量发展的重要技术支撑,标准化是推进中医药行业治理体系和治理能力现代化的基础性制度。为全面贯彻《中华人民共和国中医药法》《中华人民共和国标准化法》《中共中央 国务院关于促进中医药传承创新发展的意见》《国家标准化发展纲要》,适应新时代发展需求,更好地发挥标准化在推进中医药高质量发展中的基础性和引领性作用,制定本行动计划。
一、总体要求
以习近平新时代中国特色社会主义思想为指导,全面贯彻党的二十大精神,坚持按照党中央、国务院关于深化标准化工作的部署和要求,认真落实习近平总书记关于中医药工作的重要论述,以深化标准化工作改革为契机,立足新时代中医药发展需求,发挥标准作为新质生产力引擎的作用,推动标准化战略与中医药事业发展深度融合,提升中医药标准化治理能力,为推进中医药现代化、产业化,促进中医药高质量发展提供有力支撑。
坚持统筹协调。发挥中医药标准化组织体系统筹协调作用,明确中医药标准化功能定位,统筹国家标准、行业标准、地方标准、团体标准、国际标准及区域标准的协调发展,着力解决短板弱项,形成中医药标准化工作新格局。
坚持需求导向。以新时代中医药传承创新发展需求为导向,科学规划中医药标准体系布局,合理确定标准重点领域,增加标准有效供给,不断适应标准需求的变化。
坚持质量优先。充分运用前沿科学技术,促进中医药标准质量提高,推动标准由数量规模增长向质量效益提升转变,优化结构,提高制定效率,实现标准数量、质量、结构、效率相统一。
坚持应用为本。坚持标准制定与实施并重,健全标准推广实施反馈机制,强化标准推广应用,加大标准实施效果评估力度,充分发挥标准技术引领作用。
到2026年底,适应中医药高质量发展需要、结构合理的标准体系基本建立,中医药标准体系不断优化和完善,完成180项中医药国内标准和30项中医药国际标准制定。中医药标准质量进一步提高,标准应用推广和评价体系初步建立。中医药标准化科研水平大幅提升,中医药标准化人才队伍建设明显增强,培养450名中医药标准化骨干人才。中医药国际标准化能力显著提升,标准化支撑和服务中医药高质量发展的作用日益凸显。
二、重点任务
(一)优化中医药标准体系总体布局。
1.建立健全中医药标准体系。动态研究分析中医药标准需求和标准化工作发展趋势,合理界定各层级、各领域标准的制定范围,建立健全协调统一、系统配套、规模适度的中医药标准体系,提高中医药标准供给效率,加快中医药标准更新速度,不断提升中医药标准质量。
2.强化中医药国家标准和行业标准。提高基础通用、与强制性国家标准配套、对行业起引领作用的国家标准以及中医药行业的产品、技术、服务和管理标准的数量和质量,满足中医药发展需求,提高中医药国家标准、行业标准的通用性和覆盖面。
3.鼓励发展中医药区域标准和地方标准。围绕京津冀协同发展、长江经济带发展、粤港澳大湾区建设、长三角一体化发展、黄河流域生态保护和高质量发展等国家区域重大战略实施,推进区域标准化工作探索与创新,共商联合制定标准、实施标准。鼓励推进中医药地方标准体系建设,提高满足地方自然条件、风俗习惯等特殊技术要求的地方标准供给质量和水平。
4.有序发展中医药团体标准。充分发挥中医药领域市场主体标准化活力,引导中医药社会团体制定原创性、高质量标准,满足技术创新和市场的需求。强化行业自律和社会监督,充分发挥对中医药团体标准的引导和监督作用。

(二)加强重点领域中医药标准供给。
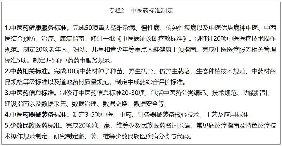
1.建立健全中医药健康服务标准。围绕重大疑难杂病、慢性病、传染性疾病以及中医优势病种,制修订一批中医、中西医结合预防、治疗、康复指南。研究建立中医医疗技术命名标准体系,发布一批中医医疗技术操作规范。制定老年人、妇幼、儿童和青少年等重点人群的中医健康管理规范,完善不同人群的治未病指南、食养药膳指南等。完善少数民族医药标准体系,加快推进少数民族医药病证分类与代码、名词术语等标准的制定。探索制定远程医疗和互联网诊疗服务规范,建立健全中医医疗机构监督评价标准体系。制定中药药事服务规范,完善中药饮片调剂、煎煮规范,建立中药临床应用标准体系。
2.完善中药质量提升和产业高质量发展标准。健全中药全产业链标准体系建设,推进中药材种子种苗、种植养殖、仓储、物流、初加工规范以及中药饮片炮制规范的制定。综合考虑中药材道地性、生长年份、炮制工艺等方面因素,研究制定中药材等级标准,推动优质优价。建立中医理论指导下,以患者为中心,以临床价值为导向,涵盖安全性评价、临床疗效评价、生产标准规范性评价等多维度的中成药综合评价体系和标准。
3.加快推动中医药信息标准的制修订。健全中医药信息标准体系,加强中医药信息基础标准、管理标准和技术标准研究与制修订,大力推动大数据、物联网、人工智能等新一代信息技术与中医药深度融合应用相关标准的制修订,推进中医药数据获取、处理、储存、交换、共享、管理、应用、安全等关键技术标准研制,多形式开展信息标准应用落地见效。
4.加快中医药智能化装备标准制定。研制中医特色诊断、治疗、治未病智能化装备标准,开展中药材生产、中药饮片炮制、中成药制造等器械装备的核心技术、工艺以及应用的标准研制。推进中医药器械装备共性标准等可度量技术规范体系建设,促进中医器械装备规范安全使用标准制定。

(三)推动中医药标准与科技创新互动发展。
1.深化中医药标准化理论、方法、技术研究。夯实中医药标准科研基础,利用科技创新助推标准水平提升,推进中医药标准化方法、原理创新,开展中医药标准全生命周期的共性技术研究,围绕中医标准制定的关键技术环节,形成系列共性关键技术通则,显著提升共性关键技术标准数量。
2.推动中医药标准数字化。积极推进中医药标准数字化研究,加快中医药标准与人工智能等新型科学技术的互动发展,推动中医药标准化工作向数字化转型,探索发展机器可读标准,建立中医药标准数据库,开展标准数字化试点,不断提升中医药标准数字化程度。

(四)推进中医药标准国际化。
1.深化标准化国际交流合作。落实标准国际化跃升工程的有关要求,积极践行开放包容、共同合作的国际标准化理念,发展互利共赢的标准化合作伙伴关系。充分发挥我国承担ISO/TC249秘书处工作优势,加强同国际标准化组织(ISO)、世界卫生组织(WHO)等国际组织的交流与合作。鼓励国内企事业单位加强中医药国际技术交流中的标准合作,积极参与国际标准组织、行业性国际组织和各类国际性专业标准组织活动,贡献中国智慧。
2.推动中国中医药标准的国际应用。建立政府引导、行业参与、产学研联动的中医药国际标准化工作机制,积极参与共建“一带一路”标准应用示范项目建设,以中医药标准“走出去”带动中医药产品、技术、服务“走出去”。强化中医药标准外文版的编译。
3.推动国内国际标准相互促进转化。加大中医药国际标准动态跟踪、评估力度,发展和推动满足国际应用需求的中国标准转化为国际标准,积极采纳引用培育适合我国国情的国际标准。开展中医药国内国际标准一致性评价。

(五)深化中医药标准化改革创新。
1.推进中医药标准化运行机制创新。推进中医药标准分级分类管理,加强标准全周期管理,持续优化标准化工作程序,建立健全标准复审管理机制,完善标准制修订信息平台,全面提升中医药标准制修订管理水平。建立与农业农村部、市场监管总局、国家药监局等部门的协调沟通机制,协同推进中医药标准化工作,探索行业融合发展标准制定的新路径。调动行业积极性,对已发布的中医药标准,作为主要起草人专业技术资格的评审依据。鼓励将中医药标准纳入各级奖项评选范围。
2.创新中医药团体标准管理模式。规范、引导、监督中医药团体标准有序发展,搭建中医药团体标准管理平台,鼓励社会团体公开团体标准信息,减少团体标准交叉重复。组织对团体标准开展评价,遴选具有创新性、先进性和国际性的团体标准进行转化。建立以团体自律和主管部门必要规范为主要形式的团体标准监督机制。
3.打造中医药标准化智库。建立450人左右的中医药标准咨询专家库,实行动态管理,根据标准化工作需求不断优化完善,充分发挥专家在中医药标准化战略和重大决策、落实标准化改革、推进标准制修订与实施等方面的重要咨询和指导作用。
4.强化中医药标准实施与评估。公开共享中医药标准信息,通过标准数字化、新媒体等途径开展标准解读宣贯。推动将中医药标准制修订及推广应用情况纳入各级各类考核评审指标。建立中医药标准实施信息反馈渠道,常态化开展重点标准的实施情况统计分析。构建中医药标准评估工作体系和技术体系,开展标准质量和标准实施情况评估。鼓励并接受社会各界对中医药标准制定活动、技术委员会工作和标准审评工作的监督。

(六)夯实中医药标准化发展基础。
1.加强全国中医药标准化技术委员会管理。加强对全国中医药标准化技术委员会的指导,建立协调沟通机制,强化各专业领域标准的衔接。全国中医药标准化技术委员会要围绕考核评估指标统筹谋划各项工作,提升标准制修订质量,加大标准宣贯实施力度,充分发挥技术委员会的技术支撑作用。
2.加强中医药标准研究、推广机构建设。遴选若干中医药标准化重点培育机构,开展全局性、战略性、综合性的标准化理论和基础研究,推动跨学科、跨专业、跨领域的应用实践。鼓励建立省级标准化研究平台。充分发挥中医药标准研究推广基地在标准发布前测试、标准发布后宣传推广的作用。
3.实施中医药标准化人才培育计划。积极推动中医药标准化人才列入中医药特色人才培养工程,建立分类分梯度多层次人才培养模式,开展不同层次的标准化人才培训,培养一批中医药标准化管理、科研、应用、教育人才以及国际标准化人才,培养一批中医药标准化领军人才、骨干人才。鼓励中医药标准化人才参与科学技术进步奖、标准创新贡献奖等相关评选表彰。鼓励有关高校开展“专业+标准化教育”的融合教育,将标准化内容纳入培养全过程。

三、保障措施
(一)强化组织保障
国家中医药管理局中医药标准化管理部门牵头组织,局相关业务部门、省级中医药主管部门、全国中医药标准化技术委员会、中医药社会团体分工负责,组织和动员行业力量推进行动计划实施。完善配套政策措施,合理统筹行动计划重点任务、关键环节和实施步骤,确保落到实处。积极与农业农村部、市场监管总局、国家药监局有关部门,建立会商机制,形成工作合力,协同推进行动计划有效实施。
(二)加大经费投入
各有关部门要合理安排中医药标准化工作经费,通过政府投入、单位自筹、社会支持等多渠道筹措,加大对中医药标准化的支持力度,重点投入中医药基础性、战略性、引领性的标准制修订以及标准的应用实施评价,推进中医药标准高质量发展。强化标准化经费管理,加强项目绩效评价,提高经费使用效益。
(三)开展实施评估
各有关部门要加强对行动计划实施进展、质量和成效进行评估,开展行动计划实施的动态监测,针对重点任务落实情况进行中期评估,确保行动计划各项任务按时完成。
京公网安备 11010502037245号