7月31日,国家中医药管理局印发《中医药标准化行动计划(2024—2026年)》)的通知,提出到2026年底,适应中医药高质量发展需要、结构合理的标准体系基本建立,中医药标准体系不断优化和完善,完成180项中医药国内标准和30项中医药国际标准制定。
“国家标准77项、行业标准10项、团体标准2500余项、国际标准112项……可以说,适合我国中医药发展的标准体系框架已基本建立。”7月31日,在国家中医药管理局新闻发布会上,国家中医药管理局政策法规与监督司司长朱桂介绍,近年来,国家中医药管理局形成了以中医药国家标准、行业标准、地方标准、团体标准及中医药国际标准为主要内容的标准体系。
那么到底什么是国家标准、行业标准、地方标准、团体标准和国际标准?
一、国家标准
国家标准是指由国家机构通过并公开发布的标准。中华人民共和国国家标准是指对我国经济技术发展有重大意义、必须在全国范围内统一的标准。对需要在全国范围内统一的技术要求,应当制定国家标准。国家标准在全国范围内适用,其他各级标准不得与国家标准相抵触。国家标准一经发布,与其重复的行业标准、地方标准相应废止,国家标准是标准体系中的主体。国家标准分为强制性国家标准和推荐性国家标准。
强制性国家标准:强制性国家标准是对保障人身健康和生命财产安全、国家安全、生态环境安全以及满足经济社会管理基本需要的技术要求所制定的标准。强制性国家标准由国务院批准发布或者授权批准发布,不符合强制性标准的产品、服务,不得生产、销售、进口或者提供。强制性国家标准的编号由国家标准代号(GB)、顺序号和年代号构成。
中医药方面的强制性国家标准集中在中药领域,主要由国家药典委员会组织制定,少量注册类标准由国家药品监督管理局药品审评中心制定,例如《中国药典》等。
推荐性国家标准:推荐性国家标准是对满足基础通用、与强制性国家标准配套、对各有关行业起引领作用等需要的技术要求所制定的标准。推荐性国家标准由国务院标准化行政主管部门制定,其技术要求不得低于强制性国家标准的相关技术要求。推荐性强制性国家标准的编号由国家标准代号(GB/T )、顺序号和年代号构成。
目前推动市场监管总局已制定中医药推荐性国家标准77项,包括《中医病证分类与代码》《中医临床诊疗术语》《针灸学通用术语》等。


国家标准化指导性技术文件:国家标准化指导性技术文件是为了给仍处于技术发展过程中的标准化工作提供指南或信息,供科研、设计、生产、使用和管理等有关人员参考使用而制定的标准文件,它是国家标准的补充。国家标准化指导性技术文件的编号由指导性技术文件代号(GB/Z)、顺序号和年代号构成。
目前已制定指导性技术文件12项,包括儿科、外科、皮肤科等《中医技术操作规范》,主要涉及中医药术语、符号、技术规范等基础通用要求。


二、行业标准
行业标准是指没有推荐性国家标准、需要在全国某个行业范围内统一的技术要求,是对国家标准的补充,是在全国范围的某一行业内统一的标准。行业标准由国务院有关行政主管部门组织制定。
中医药行业标准由国家中医药管理局组织制定,报国家标准化管理委员会备案。国家中医药管理局政策法规与监督司负责归口管理相关工作,中医药标准化委员会负责指导审核工作,国家中医药管理局标准化办公室负责日常工作,全国各中医药专业标准化技术委员会负责本领域内标准起草和技术审查工作,包括中医、中西医结合、针灸、中药、中药材种子(种苗)及保健服务6个标准化技术委员会。
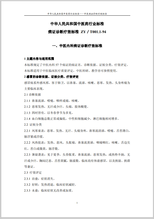
目前已制定中医药行业标准10项,包括中医内、外、妇、儿、眼、耳鼻喉、肛肠、皮肤、骨伤等9个专科《中医病证诊断疗效标准》。

三、团体标准
团体标准是由团体按照团体确立的标准制定程序自主制定发布、由社会自愿采用的标准。社会团体可在没有国家标准、行业标准和地方标准的情况下,制定团体标准,快速响应创新和市场对标准的需求,填补现有标准空白。国家鼓励社会团体制定严于国家标准和行业标准的团体标准,引领产业和企业的发展,提升产品和服务的市场竞争力。团体标准编号依次由团体标准代号(T)、社会团体代号、团体标准顺序号和年代号组成。
中医药方面的团体标准主要由各学协会组织制定,目前中医药领域多个学术团体或行业协会已经开展团体标准研制工作,如:中华中医药学会、中国中西医结合学会、中国中药协会等。目前已制定中医药团体标准2500余项,主要涉及中医、针灸、中药材、种子种苗、信息技术、养生药膳指南等内容。例如中华中医药学会发布的《中医妇科常见病诊疗指南》,中国药膳研究会发布的《糖尿病食疗药膳技术指南》,中国民族医药学会发布的《“卡洛甘露”藏浴(泷沐)质量标准》等。



四、地方标准
地方标准是指为满足地方自然条件、风俗习惯等特殊技术要求,省级标准化行政主管部门和经其批准的设区的市级标准化行政主管部门在农业、工业、服务业以及社会事业等领域所制定的标准。地方标准由省、自治区、直辖市人民政府标准化行政主管部门编制计划,组织草拟,统一审批、编号、发布,并报国务院标准化行政主管部门和国务院有关行政主管部门备案。地方标准在本行政区域内适用。地方标准的技术要求不得低于强制性国家标准的相关技术要求;在相应的国家标准或行业标准实施后,地方标准应自行废止。地方标准的编号由地方标准代号、顺序号和年代号三部分组成。省级地方标准代号,由汉语拼音字母“DB”加上其行政区划代码前两位数字组成;市级地方标准代号,由汉语拼音字母“DB”加上其行政区划代码前四位数字组成。
目前各省区市已制定中医药地方标准1000余项,涉及中医药临床诊疗、科研管理、服务,以及中药材种植、生产加工、检验、鉴定、包装等内容。例如江苏的《中医治未病诊疗路径规范》,吉林省的《眩晕综合征中医康复治疗规范》,山西省的《灸疗技术操作规范 麦粒灸》等。


五、国际标准
国际标准由国际标准化组织制定,例如ISO(国际标准化组织)、IEC(国际电工委员会)、ITU(国际电信联盟),以及国际标准化组织确认并公布的其他国际组织制定的标准,国际标准在世界范围内统一使用。中医药领域的国际标准主要由ISO发布,具体由ISO/TC249组织制定。例如《中医药-川芎》《中医药—党参》等。
政策原文(点击跳转):国家中医药管理局关于印发《中医药标准化行动计划(2024—2026年)》的通知
版权声明:本文仅供平台用户阅览,未经允许不得转载。
京公网安备 11010502037245号